OPR3D TRAN 대량의 파일 변환 작업을 한 번에...

20여 종의 다양한 CAD 파일 형식들을 편리하게 쉽고 빠르게 변환하는 방법을 제공합니다. OPR3D Tran은 변환이 필요한 파일들을 한 번에 Drag & Drop 방식으로 간편하게 데이터를 선택할 수 있습니다. 또한 등록된 CAD 파일들을 확인하기 위해 번거롭게 CAD 프로그램 또는 전용 뷰어를 사용하실 필요가 없습니다. CAD 파일 이름을 선택하면 Detail View로 미리 보기 기능이 생성되 CAD 파일을 실시간으로 확인할 수 있습니다. 그 외에도 데이터 변환에 필요한 다양한 기능들을 제공합니다.
CAD 소프트웨어에 친숙하지 않은 사용자도 편리하게 몇 분 만에 제품을 사용할 수 있도록 메뉴 구조와 버튼 등이 구성되어 있습니다. 데이터 변환 시, 윈도우의 데스크탑 브라우저에서 파일을 이동하여 변환 데이터를 쉽게 등록시키며 바로 변환을 수행할 수 있습니다.


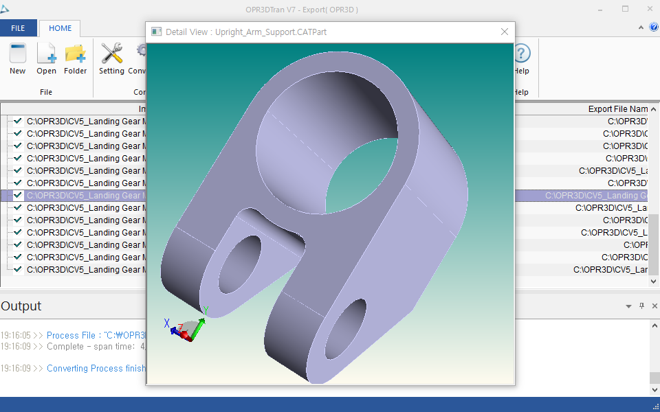
등록된 수많은 파일들을 일일이 확인하지 않아도 됩니다. 미리 보기 기능을 지원하여 마우스로 등록된 파일 이름에 갖다 대기만 하면 미리 보기 창이 나타나 해당 파일 형상을 뷰어처럼 바로 확인할 수 있습니다. 미리 보기 즉, Detail View는 확대, 축소, 회전 기능을 지원합니다.
어셈블리 파일처럼 하나의 어셈블리 파일에 수많은 하위 파일들이 서로 연결되어 있는 경우, 하위 파일들을 모두 변환하지 않고 어셈블리 파일 하나로 합체 변환할 수 있습니다. 또는 반대로 개발 하위 파일들을 모두 변환할 수 도 있습니다. 선택한 옵션에 따라 간편한 어셈블리 변환이 가능합니다.
